Полезное‎ > ‎

USB - K-Line адаптер

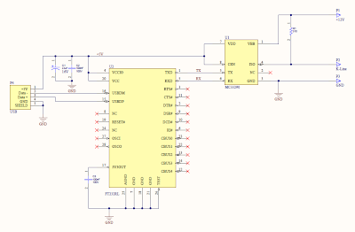
USB - K-Line (ISO9141) v1

Наиболее простое решение

FT232RL - 160р
MC33290D - 30р

Должен работать со всеми авто у которых присутствует K-Line в разьеме. Для уточнения смотрите сервис-мануал на свой автомобиль.

Собрано и проверенно лично мной.

Работает с:
- ecuEdit
- ecuExplorer
- RomRaider
- VDFCP

Разьем OBD-II

Forester 03MY

1 - Питание +12В
10 - K-Line
12 - Сигнальная земля

Forester 08MY
В принципе те же яйца только вверх ногами

16 - Питание +12В
7 - K-Line
5 - Сигнальная земля

Ċ
Александр К.,
23 дек. 2009 г., 03:04
Ċ
Александр К.,
23 дек. 2009 г., 03:02
Ċ
Александр К.,
23 дек. 2009 г., 03:02
Ċ
Александр К.,
23 дек. 2009 г., 03:02
Comments