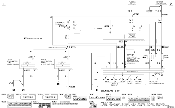
HEADLAMP LEVELLING SYSTEM






HEADLAMP LEVELLING SYSTEM (CONTINUED)