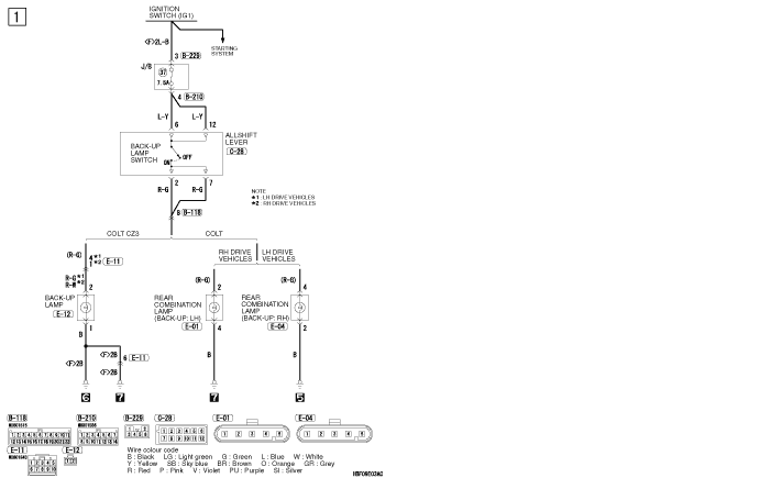
BACK-UP LAMP <AUTOMATED MANUAL TRANSMISSION>