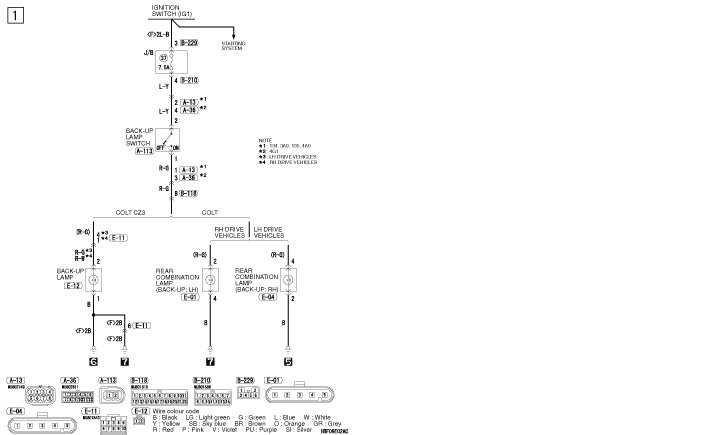
BACK-UP LAMP <M/T>