TCL/ASC-ECU


This ECU incorporates the ABS function, EBD function, TCL function, and ASC function.
The hydraulic units of the TCL and ASC systems employ the automatic pressurisation function. These systems also incorporates G and yaw rate sensor, steering wheel sensor, and master cylinder pressure sensor (integrated with hydraulic unit).

ACTIVE STABILITY CONTROL DESCRIPTION


TCL/ASC-ECU detects vehicle movement based on information from various sensors and calculates a model of ideal vehicle movement. TCL/ASC-ECU compares the actual vehicle movement with the ideal vehicle model, and manages the brake of the specific wheel so that the actual vehicle movement gets close to the ideal vehicle mode. It also controls the understeer or oversteer condition by creating the yaw moment in the vehicle.

Example of active stability control operation




The active stability control manages the vehicle attitude by creating a yaw moment from altering the balance between the cornering force and each wheel’s braking mechanism.

Example of the effect of control




For example, on a slippery surface, if the vehicle tends to be under-steered contrary to the driver’s intention, a yaw moment (a rotational moment) is created to restrain the under-steering by increasing the rear-inside braking force. On the other hand, when the vehicle tends to be oversteered, a yaw moment (a restorative moment) is created to restrain the oversteering by increasing the front-outside wheel braking force. Furthermore, when it is determined that the vehicle is over-speeding, safe and stable cornering is enabled by deceleration from reducing the engine output.

Joint control


ASC transmits data necessary for control of ABS and TCL, performing joint control.
Control system
Control content
ABS
Even during ABS operation, ASC performance is improved from the joint operation of the stability control.
TCL
During acceleration, engine output is governed through joint operation with stability control.

TRACTION CONTROL DESCRIPTION




When the driving wheels slip on the slippery road surface, TCL applies the brake automatically, sends the signal requesting engine speed reduction to the engine-ECU <M/T> or A-M/T-ECU <automated manual transmission>, and prevents the loss of the driving force resulting from the slippage of the driving wheel.

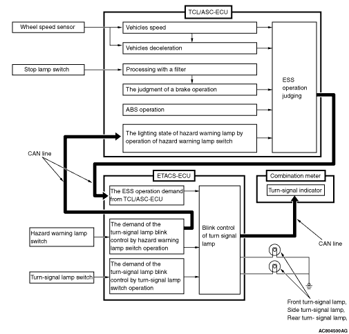
ESS FUNCTION


ESS SYSTEM CONFIGURATION

The TCL/ASC-ECU judges whether the brake is applied suddenly or not according to the stoplamp switch "ON" signal sent from the stoplamp switch and the frequency signal in proportion to the rotation speed of each wheel sent from the wheel speed sensors. If the TCL/ASC-ECU judges that the brake is applied suddenly, it sends the ESS activation request signal to the ETACS-ECU. When the ETACS-ECU receives the ESS activation request signal, it makes the turn-signal lamps flash quickly.

Emergency stop signal operating condition


It operates when the following conditions are met.


Emergency stop signal operation stop condition


The operation will be stopped under one of the following conditions.


FAIL-SAFE AND DIAGNOSTIC FUNCTIONS


TCL/ASC-ECU constantly monitors the input and output signals. If an error is detected in the system, TCL/ASC-ECU sends a fail signal and the corresponding indicator lamp is illuminated or blinks. Various controls are processed depending on the cause of malfunction as shown below.
TCL/ASC-ECU has the following functions for easier system checks.

All the above items can be diagnosed using M.U.T.-III.

CALIBRATION


After the master cylinder pressure sensor G & yaw rate sensor and steering wheel sensor have been replaced with new ones, calibration must be performed using M.U.T.-III*.
note
  • M.U.T.-III uses the ABS data list.
  • *: For calibration, refer to Workshop Manual.