REMOVAL AND INSTALLATION <RHD>



<MASTER CYLINDER AND BRAKE BOOSTER>


Pre-removal Operation
  • Air Intake Hose and Air Cleaner Removal (Refer to GROUP 15 - Air Cleaner <Except for 4G1> or <4G1>).
  • Strut Tower Bar removal (Refer to GROUP 42 - Strut Tower Bar ). <1500 MPI-T/C>
  • Cowl Top Panel Removal (Refer to GROUP 42 - Loose Panel <COLT> or <COLT CZ3>).
  • Brake Fluid Draining
  • Clutch Fluid Draining (Refer to GROUP 21A - On-Vehicle service, Clutch Bleeding ). <M/T>

Post-installation Operation
  • Cowl Top Panel Installation (Refer to GROUP 42 - Loose Panel <COLT> or <COLT CZ3>).
  • Strut Tower Bar Installation (Refer to GROUP 42 - Strut Tower Bar ). <1500 MPI-T/C>
  • Air Intake Hose and Air Cleaner Installation (Refer to GROUP 15 - Air Cleaner <Except for 4G1> or <4G1>).
  • Brake Fluid Supplying and Air Bleeding (Refer to ).
  • Clutch Fluid Supplying and Air Bleeding (Refer to GROUP 21A - On-Vehicle service, Clutch Bleeding ). <M/T>
  • Brake Pedal Check (Refer to ).





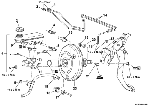
Master cylinder removal steps


1.
Brake fluid level switch connector connection


2.
Reservoir cap assembly


3.
Brake pipe connection

>>A<<
·
Bleeding of master cylinder assembly (only at installation)


4.
Clutch reservoir hose <M/T>


5.
Master cylinder mounting nuts


6.
Reservoir assembly and master cylinder assembly


7.
Pin


8.
Brake fluid level switch


9.
Reservoir


10.
Reservoir seal


11.
O-ring


12.
Master cylinder assembly



Brake booster removal steps


1.
Brake fluid level switch connector connection


3.
Brake pipe connection

>>A<<
·
Bleeding of master cylinder assembly (only at installation)


4.
Clutch reservoir hose <M/T>


5.
Master cylinder mounting nuts


6.
Reservoir assembly and master cylinder assembly


13.
Brake pipe connection


14.
Brake pipe


15.
Harness clip connection


16.
Vacuum hose (with built-in check valve)


17.
Brake vacuum sensor connector connection <Vehicles with AS&G system>


18.
Brake vacuum sensor <Vehicles with AS&G system>


19.
Snap pin


20.
Washer


21.
Pin assembly


22.
Brake booster mounting nuts


·
Engine mounting insulator Removal (Refer to GROUP 32 - Engine Mount <Except for 4G1> or <4G1>)


23.
Brake booster assembly

<VACUUM HOSE AND VACUUM PIPE>






Removal steps


1.
Vacuum hose


2.
Hose clip <1500 T/C>


3.
Bracket <Except 1500 T/C>

INSTALLATION SERVICE POINT



>>A<< BLEEDING OF MASTER CYLINDER ASSEMBLY


When removed the master cylinder assembly, bleed the master cylinder in the following procedure to make bleeding of the brake pipeline easier (When no brake fluid is in the master cylinder).
1.Fill the brake fluid reservoir with the brake fluid.
2.Depress and hold the brake pedal.

3.Another operator closes the master cylinder outlets with his fingers.
4.In this condition, release the brake pedal.
5.Repeat Steps 2 to 4 for 3 or 4 times to fill the master cylinder with the brake fluid.