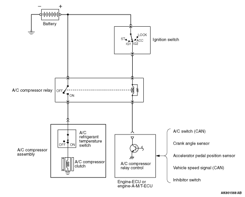
A/C
COMPRESSOR RELAY CONTROL

After the A/C switch is turned ON and A/C compressor relay reaches a state where it can
turn ON, engine-ECU or engine-A-M/T-ECU turns ON the A/C compressor relay and drives the A/C compressor.
In order to prevent change in engine speed due to increased load of driving the compressor,
it controls the A/C compressor relay to drive the A/C compressor after idle-up is complete. Also,
in order to secure acceleration performance, it turns OFF the A/C compressor relay for a fixed amount
of time, if the throttle opening angle increases beyond a prescribed limit.