GENERAL INFORMATION
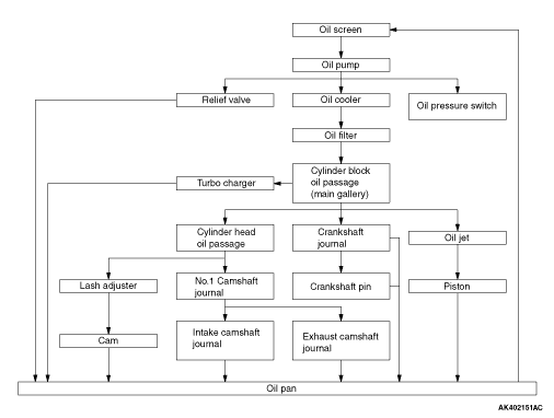
LUBRICATION SYSTEM SCHEMATIC

The lubrication system employs a full-flow filtering and forced feeding. Oil in the oil
pan is sucked by the oil pump which then sends out oil at pressure regulated by the relief valve,
through the oil filter and to the cylinder block. From there, oil flow is divided into the passage
to the crankshaft journals and that to the cylinder head.
From the crankshaft journals, oil flows to the crank pins. From the cylinder head, oil
flows to the camshaft journals.
LUBRICATION SYSTEM SCHEMATIC<4G1>

To correspond with the improved engine output performance by employing the turbocharger,
the oil cooler and the oil jet are used for 4GI engine.