REMOVAL AND INSTALLATION <134>



Pre-removal Operation
  • Fuel Line Pressure Reduction [Refer to GROUP 13A, On-vehicle Service - Fuel Pump Connector Disconnection (How to Reduce Pressurized Fuel Lines) ].
  • Engine Oil Draining (Refer to GROUP 12, On-vehicle Service - Engine Oil Replacement ).
  • Engine Coolant Draining (Refer to GROUP 14, On-vehicle Service - Engine Coolant Replacement ).
  • Air Cleaner and Air Intake Hose Removal (Refer to GROUP 15, Air Cleaner ).
  • Battery and Battery Tray Removal (Refer to GROUP 54A, Battery ).
  • Exhaust Manifold Assembly Removal (Refer to GROUP 15, Exhaust Manifold ).
  • Timing Chain Removal (Refer to ).

Post-installation Operation
  • Timing Chain Installation (Refer to ).
  • Exhaust Manifold Assembly Installation (Refer to GROUP 15, Exhaust Manifold ).
  • Battery and Battery Tray Installation (Refer to GROUP 54A, Battery ).
  • Air Cleaner and Air Intake Hose Installation (Refer to GROUP 15, Air Cleaner ).
  • Engine Coolant Refilling (Refer to GROUP 14, On-vehicle Service - Engine Coolant Replacement ).
  • Engine Oil Refilling (Refer to GROUP 12, On-vehicle Service - Engine Oil Replacement ).
  • Drive Belt Tension Check and Adjustment (Refer to ).
  • Fuel Leak Check.





Removal steps


·
Front bumper clip (Refer to ).


1.
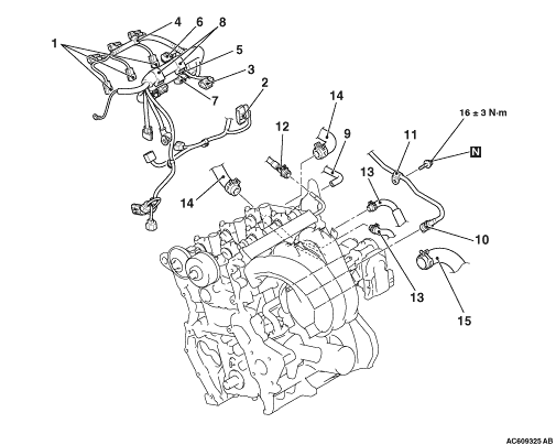
Fuel injector connector connection


2.
Electronic control throttle body assembly connector connection


3.
Manifold absolute pressure sensor connector connection


4.
Control wiring harness clamp


5.
Camshaft position sensor connector connection


6.
Purge control solenoid valve connector connection


7.
Engine coolant temperature sensor connector connection


8.
Control wiring harness clamp


9.
Purge hose connection


10.
Brake booster vacuum hose connection


11.
Brake booster vacuum hose bracket connection
<<A>>
>>D<<
12.
Fuel main pipe connection


13.
Water hose connection


14.
Heater hose connection


15.
Radiator upper hose connection




Removal steps
<<B>>
>>C<<
16.
Front camshaft bearing cap
<<B>>
>>C<<
17.
Camshaft bearing cap


18.
Inlet camshaft and inlet camshaft sprocket assembly


19.
Exhaust camshaft and exhaust camshaft sprocket assembly


20.
Inlet manifold stay mounting bolt
<<C>>
>>B<<
21.
Cylinder head bolt


22.
Cylinder head bolt washer


23.
Cylinder head assembly

>>A<<
24.
Cylinder head gasket

REMOVAL SERVICE POINTS



<<A>> FUEL MAIN PIPE DISCONNECTION



Raise the retainer, and pull out the fuel main pipe.
note If the retainer comes off, install it securely after pulling out the fuel main pipe.

<<B>> FRONT CAMSHAFT BEARING CAP/CAMSHAFT BEARING CAP REMOVAL



Loosen the front camshaft bearing cap mounting bolts in the order shown, and then loosen each camshaft bearing cap mounting bolts as well. Remove the front camshaft bearing cap and each camshaft bearing cap.

<<C>> CYLINDER HEAD BOLT REMOVAL


1.Install the engine oil pan removed together with the timing chain temporarily to the cylinder block.

2.Place a garage jack against the temporarily-installed engine oil pan to support the engine and transmission assembly.


3.Remove the special tools for supporting the engine and transmission assembly which were installed when removing the timing chain.

4.Loosen the cylinder head bolts in two or three steps in the order of the numbers shown in the illustration.

INSTALLATION SERVICE POINTS



>>A<< CYLINDER HEAD GASKET INSTALLATION


caution Do not allow any foreign materials to get into the coolant passages, oil passages and cylinder.
Remove the gasket from the cylinder head and cylinder block.

>>B<< CYLINDER HEAD BOLT INSTALLATION



1.Inspect all reused cylinder head bolts according to the following procedure.
(1) Measure the outside diameter shown in the illustration (arrow "A").
(2) Measure the smaller outside diameter shown in the illustration (arrow "B").
(3) When the difference between the outside diameters (arrow "A" and "B") exceeds the standard value, replace the cylinder head bolt.
Standard value: 0 - 0.15 mm
2.Install the cylinder head bolts and washers onto the cylinder head.

3.Tighten the cylinder head bolts in the correct sequence to 25 ± 1 N·m.

4.Put paint marks on the bolt heads and the cylinder head as illustrated.
5.
caution
  • If the cylinder head bolt is tightened less than the specified lower limit of 180°, the bolt may become loose. Be sure to tighten correctly.
  • If the cylinder head bolts are tightened in excess of the specified upper limit of 184°, loosen the cylinder head bolts completely and repeat the entire procedures.
Tighten the cylinder head bolts in the correct sequence by 180 to 184°. Ensure that the paint marks on the bolt heads and the cylinder are aligned in a straight line.








6.Install the special tools for supporting the engine and transmission assembly used to remove the timing chain.
(1) <Special tool engine hanger (MB991895) is used>
.....1. Remove the foot from the front side of special tool engine hanger (MB991895), and install special tool engine hanger attachment (MB991924) instead.
.....2. Set the rear-side foot of special tool (MB991895) to the front strut mounting nut.
.....3. Set special tool (MB991924) to the welding area of the front side member.
.....4. Install the chain of special tool (MB991895) to the engine assembly to hold the engine and transmission assembly.
(2) <Special tool engine hanger (MB991928) is used>
.....1. Assemble special tool engine hanger (MB991928). Set following parts to the base hanger.

  • Slide bracket (HI)
  • Engine hanger attachment (MB991925) <Front side>
  • Foot (short) (MB991933) <Rear side>
  • Joint (50) (MB991929) <Rear side>
.....2. Set special tool (MB991933) to the front strut mounting nut.
.....3. Set special tool (MB991925) to the welding area of the front side member.
.....4. Connect the chain to the engine hanger plate to hold the engine and transmission assembly.
7.Remove the garage jack and the temporarily-installed engine oil pan.

>>C<< CAMSHAFT BEARING CAP/FRONT CAMSHAFT BEARING CAP INSTALLATION



Tighten each camshaft bearing cap mounting bolts to the specified torque in the order shown, and then tighten the front camshaft bearing cap mounting bolts as well.
Tightening torque:

    11 ± 1 N·m (Camshaft bearing cap mounting bolts)
    20 ± 1 N·m (Front camshaft bearing cap mounting bolts)

>>D<< FUEL MAIN PIPE CONNECTION



caution After connecting the fuel main pipe, check that it has been securely installed by slightly pulling in the removal direction. At this time, also check that there is approximately 3-mm play.