Previous Next

Diagnosis And Testing

NOTE: For further Diagnosis and Testing refer to Section 4 in this manual.

CRANK ANGLE SENSOR

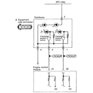
The crankshaft angle sensor functions to detect the crank angle (position) of each cylinder, and converts this data into pulse signals, which are then input to the engine control module. The engine control module, based upon those signals, calculates the engine rpm, and also regulates the fuel injection timing and the ignition timing.

The power for the crankshaft angle sensor is supplied from the MFI relay and is grounded to the vehicle body. The crankshaft angle sensor, by intermitting the flow (to ground) of the 5 volt signal applied from the engine control module, produces pulse signals.

This part is easy to test, but must be removed from the vehicle to do so.

  1. First test the circuit to the sensor. Unplug the sensor connector, turn the ignition ON and check for 12 volts between one of the terminals and ground. The other terminals are return signals to the ECU, do not use them for a voltmeter ground.
  2. Turn the ignition OFF.
  3. Remove the distributor assembly and reconnect the plug to the crank angle sensor.
  4. Peel back the insulation-wrap just far enough to connect a voltmeter to the wires and ground the coil high tension wire.
  5. With the voltmeter connected to a good chassis ground, turn the ignition ON and slowly rotate the distributor. One of the return signal wires should have 5 volts off and on with each degree of rotation. The other should have 5 volts off and on with each 120 degrees of rotation.
  6. Visually check the rotor plate for rust or damage.

    Fig. 1: The crankshaft position sensor location on the 3.0L (12 valve) engine

    Fig. 2: The crankshaft and camshaft position sensor wiring schematic for the 3.0L (12 valve) engine

    Fig. 3: Crankshaft position sensor location and wiring schematic for the 3.0L (24 valve) and 3.5L DOHC engines

    Previous Next