Previous Next

REMOVAL & INSTALLATION

1.5L, 1.8L, 2.4L, and 3.5L Engines

NOTE: The ignition coil is an integral part of the distributor.

2.0L SOHC and 3.0L SOHC Engines

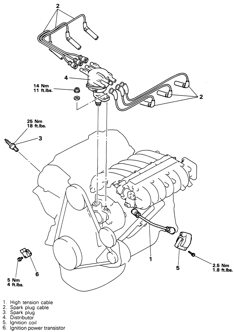
Fig. 1: Ignition system component locations — 3.0L SOHC engine

  1. Disconnect the negative battery cable.
  2. Remove the coil wire from the ignition coil by gripping the boot and not the cable.
  3. Detach the electrical connectors for the coil.
  4. Remove the retaining screws and coil from engine.
  5. Installation is the reverse of the removal procedure.

Previous Next