НАЗАД

VISION

VAE 318-2000/2010

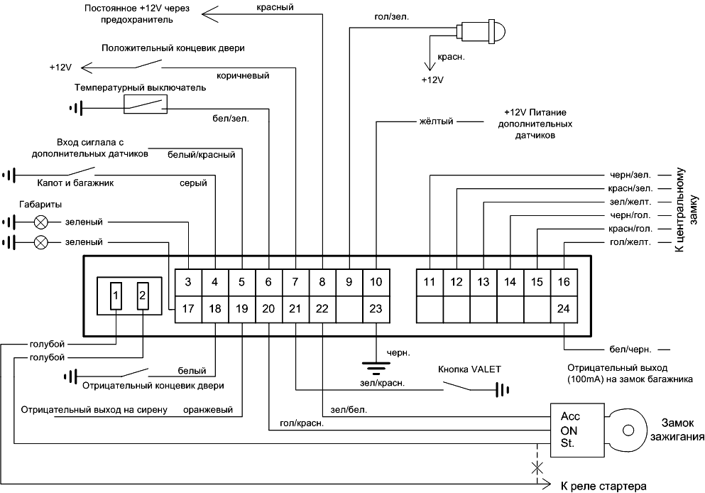
Схема подключения

Схема подключения
27.12.2001