НАЗАД

VIPER 100 ESP keyless entry, PYTHON 400 HF keyless entry

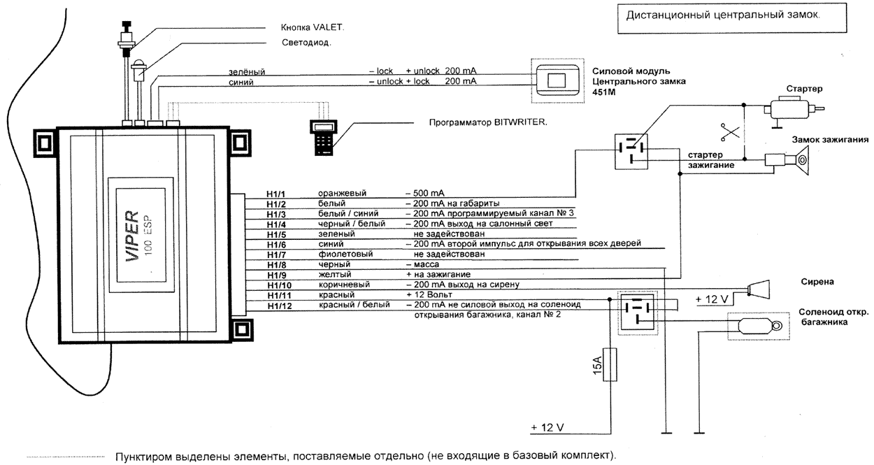
Схема подключения

Схема подключения
17.11.2002