НАЗАД

TERMINATOR

1500

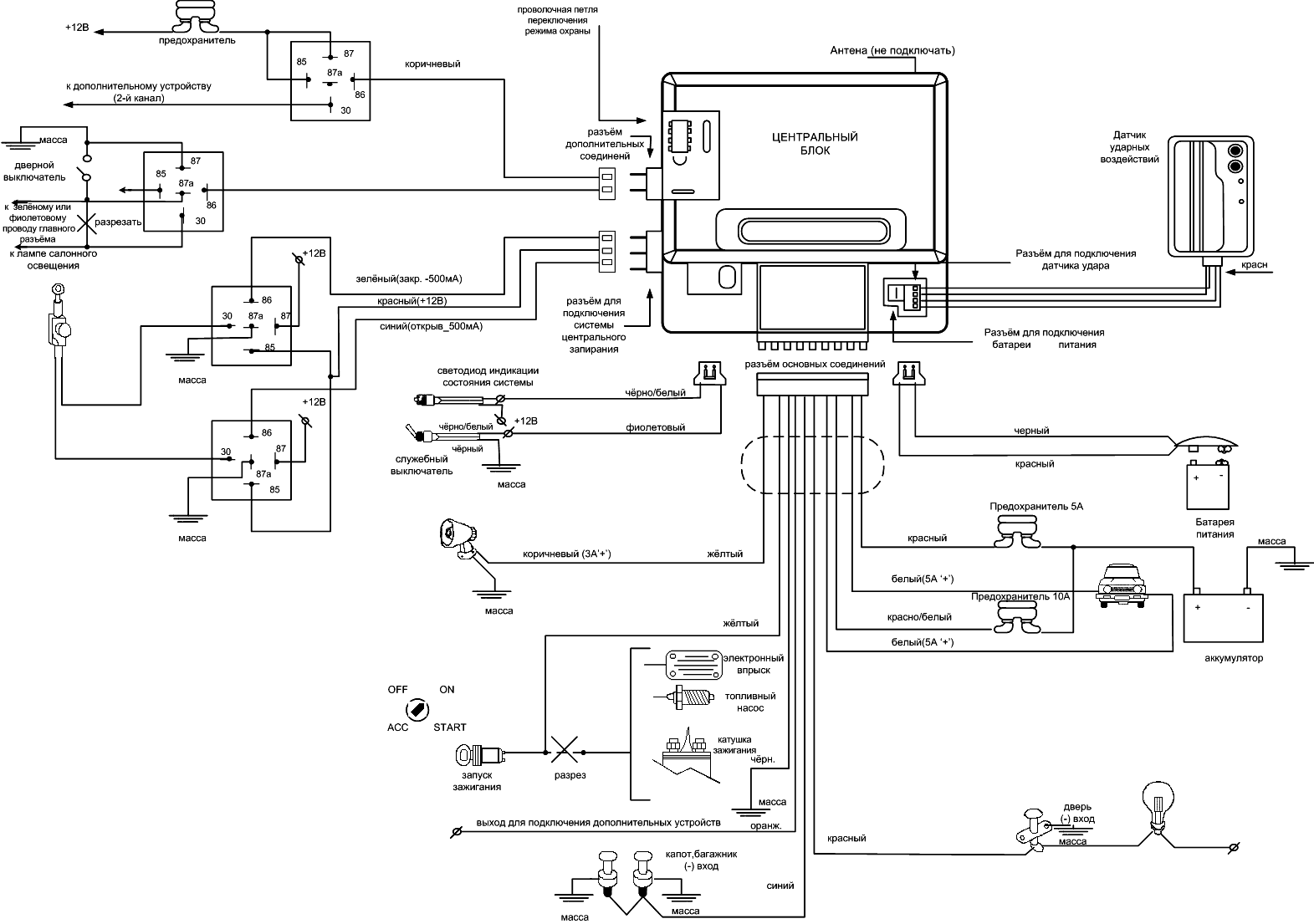
Схема подключения

Схема подключения
26.02.2002