В состав комплекта автосигнализации StarLine 525 входят: 2 брелка дистанционного управления, центральный процессорный блок, модуль приемника с антенной, 2-уровневый датчик удара, интерфейс центрального замка, светодиодный индикатор, сервисная кнопка Valet, тумблер Start, кнопка капота, комплект проводов.
| Несущая частота радиосигнала управления | 433,92 МГц |
| Рабочий диапазон температур | о т- 40 до + 85 °С |
| Напряжение питания постоянного тока | 9-18В |
| Ток, потребляемый сигнализацией в режиме охраны | 25мА |
| Максимально допустимый ток на выходах: | |
| цепи подключения сирены | 1А |
| цепи подключения габаритных огней | 15А |
| цепей управления электроприводами замков дверей | 15А |
| цепи включения зажигания | 40А |
| цепи включения АСС | 40А |
| цепи включения стартера | 40А |
| цепи блокировки двигателя | 40А |
| цепей дополнительных каналов управления | 500 мА |
| Питание брелка | 12В, 1 батарея типа 23А |
Ваша автосигнализация выполняет заложенные в нее функции либо автоматически, либо по сигналам брелка при нажатии кнопок. Часть предусмотренных функций и некоторые параметры работы системы могут изменяться путем программирования.
Автосигнализация StarLine 525 имеет 4-кнопочные брелки управления. Нажатия кнопок брелка сопровождаются загоранием светодиодного индикатора. Для избежания случайных нажатий кнопок брелок снабжен защитной сдвижной крышкой.
В брелке используется элемент питания типа "23А", 12В. Потребление тока брелком незначительно, поэтому батареи хватает в среднем на 12 месяцев, в зависимости от того, как часто Вы пользуетесь брелком. Замена батареи может быть выполнена владельцем самостоятельно.
Внимание! Обязательно соблюдайте полярность при установке батареи.

Перед включением режима охраны убедитесь, что зажигание выключено, двери, капот, багажник надежно закрыты. Для включения режима охраны без звуковых сигналов подтверждения с одновременным отключением сигналов тревоги при срабатывании датчика удара, нажмите кнопку III брелка.
1 вспышка габаритов подтвердит включение режима охраны. Автоматическое запирание замков дверей произойдет, если они подключены к сигнализации. Двигатель блокируется. Светодиодный индикатор начнет мигать через 10 секунд, показывая, что автомобиль охраняется.
Внимание! Если двери, капот, багажник окажутся плохо закрытыми или неисправен один из кнопочных выключателей дверей, капота, багажника или неисправен датчик удара, то сигнализация предупредит об этом звуковыми сигналами. Подробно смотрите пункт "Самодиагностика при включении режима охраны".
Перед включением режима охраны убедитесь, что зажигание выключено, двери, капот, багажник надежно закрыты. Для включения режима охраны нажмите кнопку I брелка. 1 короткий звуковой сигнал и 1 вспышка габаритов подтвердят включение режима охраны. Автоматическое запирание замков дверей произойдет, если они подключены к сигнализации. Двигатель блокируется. Светодиодный индикатор начнет мигать через 10 секунд, показывая, что автомобиль охраняется.
Внимание! Если двери, капот, багажник окажутся плохо закрытыми или неисправен один из кнопочных выключателей дверей, капота, багажника или неисправен датчик удара, то сигнализация предупредит об этом дополнительными звуковыми сигналами. Подробно смотрите пункт "Самодиагностика при включении режима охраны ".
Включите тумблер "Старт" в положение "ON". При работающем двигателе и включенном стояночном тормозе нажмите кнопку IV брелка. Габариты и светодиодный индикатор загорятся постоянно. Выньте ключ из замка зажигания, двигатель должен продолжать работать. Выйдите из автомобиля и закройте все двери. Нажмите кнопку I брелка. 1 короткий звуковой сигнал и 1 вспышка габаритов подтвердят включение режима охраны с отключенным датчиком удара. Автоматическое запирание замков дверей произойдет, если они подключены к сигнализации. Двигатель (цепь стартера) блокируется. Светодиодный индикатор начнет мигать через 30 секунд, показывая, что автомобиль охраняется. Продолжительность режима охраны с работающим двигателем 40 минут. После этого двигатель будет автоматически заглушён без выключения режима охраны. Через 10 секунд система начнет реагировать на срабатывание датчика удара и включение зажигания.
Внимание! Если двери, капот, багажник окажутся плохо закрытыми или неисправен один из кнопочных выключателей дверей, капота, багажника или неисправен датчик удара, то включение режима охраны произойдет с обходом неисправной зоны. Сигнализация предупредит об этом дополнительными звуковыми сигналами. Подробно смотрите пункт "Самодиагностика при включении режима охраны ".
Если при включении режима охраны появляются дополнительные звуковые сигналы, это означает, что могут быть плохо закрыты двери, капот или багажник, неисправен один из кнопочных выключателей дверей, капота, багажника или неисправен датчик удара. По количеству дополнительных звуковых сигналов можно определить причину неисправности:
Выключите режим охраны. Устраните причину, вызвавшую появление дополнительных звуковых сигналов. Повторно включите режим охраны. Если причина неисправности кнопочных выключателей или датчика удара не может быть устранена на месте, то система включит режим охраны с обходом неисправной зоны. В случае самопроизвольного устранения неисправности при включенном режиме охраны сигнализация сразу автоматически возьмет эту зону под охрану.
Внимание! Если функция 9 выключена (смотрите таблицу программируемых параметров и режимов), то при плавном погасании салонного света, система обходит датчики дверей в течение первых 30 секунд с момента включения режима охраны. Самодиагностика охранных датчиков производится только по зонам капота, багажника и датчика удара.
Для выключения режима охраны без звуковых сигналов подтверждения нажмите кнопку III брелка.
2 вспышки габаритов подтвердят выключение режима охраны. Автоматическое отпирание замков дверей произойдет, если они подключены к сигнализации. Светодиодный индикатор погаснет, если в режиме охраны ни одна из охраняемых зон не была потревожена. В противном случае, смотри пункт "Самодиагностика при выключении режима охраны".
Внимание! Если при выключении режима охраны звучат звуковые сигналы, это означает, что в режиме охраны происходило срабатывание охранных датчиков. Количество звуковых сигналов укажет на датчик, который сработал последним (смотрите пункт "Самодиагностика при выключении режима охраны").
Для выключения режима охраны нажмите кнопку II брелка. 2 коротких звуковых сигнала и 2 сигнала вспышки габаритов подтвердят выключение.
Автоматическое отпирание замков дверей произойдет, если они подключены к сигнализации. Блокировка двигателя выключается. Светодиодный индикатор погаснет, если в режиме охраны ни одна из охраняемых зон не была потревожена. В противном случае смотри пункт "Самодиагностика при выключении режима охраны".
Внимание! Если при выключении режима охраны звучат дополнительные звуковые сигналы, это означает, что в режиме охраны происходило срабатывание охранных датчиков. Суммарное количество звуковых сигналов укажет на датчик, который сработал последним (смотрите пункт Самодиагностика при выключении режима охраны").
Для выключения режима охраны при наличии сигналов тревоги нажмите кнопку II брелка дважды. Первое нажатие приведет к прерыванию сигналов тревоги, повторное нажатие приведет к выключению режима охраны.
2 вспышки габаритов подтвердят выключение. Автоматическое отпирание замков дверей произойдет, если они подключены к сигнализации. Блокировка двигателя выключается. Количество звуковых сигналов и количество вспышек светодиодного индикатора в серии укажут на датчик, сработавший в режиме охраны последним (смотрите пункт "Самодиагностика при выключении режима охраны").
Серии вспышек светодиодного индикатора будут прекращены после включения зажигания.
Для выключения режима охраны нажмите кнопку II брелка. 2 коротких звуковых сигнала и 2 вспышки габаритов подтвердят выключение. Автоматическое отпирание замков дверей произойдет, если они подключены к сигнализации. Светодиодный индикатор погаснет, если в режиме охраны ни одна из охраняемых зон не была потревожена. В противном случае светодиодный индикатор сериями вспышек будет указывать на датчик, который сработал в режиме охраны последним (смотрите пункт "Самодиагностика при выключении режима охраны"). Откройте дверь, вставьте ключ в замок зажигания и в течение 60 секунд включите зажигание.
Внимание! Во избежание выхода стартера из строя категорически запрещается пускать стартер при работающем двигателе.
Для экстренного выключения режима охраны, например, при утере или неработоспособности брелка дистанционного управления, необходимо:
Если в течение 60 секунд после выключения режима охраны двери автомобиля не открывались, то сигнализация вновь включит режим охраны.
1 короткий звуковой сигнал и 1 вспышка габаритов подтвердят включение режима охраны. Автоматическое запирание замков дверей произойдет, если они подключены к сигнализации. Двигатель блокируется. Светодиодный индикатор начнет мигать через 10 секунд, показывая, что автомобиль охраняется.
Если сигнализация срабатывала в режиме охраны, то при выключении режима охраны появляются дополнительные звуковые сигналы и серии вспышек светодиодного индикатора, по которым согласно таблице №1 можно определить причину последнего срабатывания сигнализации.
| Причина срабатывания | Количество вспышек светодиода | Количество звуковых сигналов |
|---|---|---|
| 1 (предварительный) уровень датчика удара | Серии из 2 вспышек | 2 сигнала |
| 2 (основной)уровень датчика удара | Серии из 3 вспышек | 3 сигнала |
| Концевые выключатели дверей | Серии из 4 вспышек | 4 сигнала |
| Концевые выключатели капота, багажника | Серии из 5 вспышек | 5 сигналов |
| Зажигание | Серии из 6 вспышек | 6 сигналов |
Внимание! Светодиодный индикатор погаснет, и информация о последней тревоге будет стерта из памяти системы сразу после включения зажигания.
Если в режиме охраны произойдет срабатывание любого из охранных датчиков, то это вызовет автоматическое включение сигналов тревоги: звуковые сигналы сирены или автомобильного клаксона и мигание габаритных огней. В зависимости от причины срабатывания тип звуковых сигналов тревоги будет разный, сигналы тревоги подаются циклами. Длительность одного цикла тревоги и максимально возможное количество циклов для различных причин срабатывания сигнализации указаны в таблице №2. Интервал между циклами тревоги при постоянно срабатывающем датчике равен 1 секунде.
| Причина тревоги | Длительность одного цикла | Максимальное количество циклов |
|---|---|---|
| Срабатывал 1 уровень датчика удара | 4 звуковых сигнала | 10 |
| Срабатывал 2 уровень датчика удара | 30 секунд (звук + свет) | 5 |
| Открывались двери | 30 секунд (звук + свет) | 5 |
| Открывался капот или багажник | 30 секунд (звук + свет) | 5 |
| Включалось зажигание | 30 секунд (звук + свет) | Не ограничено |
Если Вы хотите прервать сигналы тревоги без выключения режима охраны, например, Вы проверяли работу датчиков, нажмите кнопку II брелка. При этом сигнализация останется в режиме охраны.
Внимание! При прерывании сигналов тревоги с брелка отсчет количества циклов тревог при постоянном срабатывании одного датчика не обнуляется. По окончании циклов тревог соответствующий датчик отключается до момента включения нового цикла охраны.
Для включения режима "паники" нажмите и удерживайте кнопку I брелка в течение 3 секунд. Сигналы тревоги будут продолжаться 60 секунд. Если Вы хотите прервать сигналы тревоги раньше, нажмите кнопку II брелка.
После окончания (прерывания) режима "паника" сигнализация будет находиться в режиме охраны.
Каждый раз после выключения зажигания через 1 минуту двигатель (стартер) автоматически блокируется. Отключение блокировки осуществляется нажатием на кнопку II брелка независимо от состояния зажигания.
Надежная блокировка двигателя сохраняется в течение всего периода охраны. Попытки угонщиков завести двигатель, несмотря на сигналы тревоги, будут бесполезны.
Любая попытка угонщиков выключить режим охраны временным отключением питания окажется безуспешной. При отключении питания, например сбросе клеммы аккумулятора, сигнализация запоминает свое состояние. При восстановлении питания сигнализация снова окажется в том же режиме.
Если к системе подключена сирена с автономным питанием, то при отключении клеммы аккумулятора сирена включит звуковые сигналы тревоги.
Примечание. В случае снятия клемм аккумулятора владельцу необходимо включить зажигание и запустить двигатель ключом. Светодиодный индикатор должен загореться постоянно, что свидетельствует о подтверждении принятия системой сигналов от таходатчика.
При включенном зажигании последовательное нажатие на кнопку III брелка будет приводить к поочередному закрыванию и открыванию замков дверей. Закрывание замков сопровождается одной вспышкой габаритов, открывание - двумя вспышками габаритов.
Канал №1 (желтый провод) может быть активизирован независимо от состояния системы и использован, например, для дистанционного отпирания багажника. Если канал активизирован при включенном режиме охраны, то охрана выключается без отпирания замков и последующего перевключения. Для включения канала нажмите и удерживайте кнопку II брелка в течение 3 секунд или до появления 3 подтверждающих вспышек габаритов при выключенном зажигании. На выходе канала появится отрицательный импульс длительностью 1 секунда.
Канал №2 (серый провод) может быть использован, например, для перевключения режима охраны штатной автосигнализации, установленной на автомобилях GM, Chrysler, или включения салонного света. Канал активизируется с различной длительностью выходного сигнала в следующих случаях:
Канал №3 может (желто-белый провод) быть использован, например, для выключения заводской системы охраны. Канал №3 активизируется на 3 секунды в следующих случаях:
Канал №4 (фиолетовый провод оранжевого трехконтактного разъема) активизируется каждый раз при запуске двигателя за 0,5 (1,5) секунды до включения зажигания и выключается через 1,5 секунды после остановки двигателя. Время опережения активизации канала перед включением зажигания устанавливается переключателем D5 в центральном блоке (смотрите таблицу программируемых параметров и режимов работы системы). Канал может быть использован, например, для обхода заводского иммобилизатора.
Функция "PIT STOP" может быть реализована при необходимости кратковременной остановки, когда автомобиль находится в поле зрения водителя. Перед тем, как включать функцию "PIT STOP" при установке системы на автомобиль в обязательном порядке проведите процедуру обучения системы оборотам холостого хода.
Включение функции "PIT STOP"
Если Вы желаете активизировать функцию "PIT STOP" с включенным режимом охраны, то после включения функции нажмите кнопку I брелка. 1 короткий звуковой сигнал и 1 вспышка габаритов подтвердят включение режима охраны.
Автоматическое запирание замков дверей произойдет, если они подключены к сигнализации. Двигатель (цепь стартера) блокируется. Датчик удара отключается для избежания ложных срабатываний от работающего двигателя. Светодиодный индикатор начнет мигать через 10 секунд, показывая, что автомобиль охраняется.
Выключение функции "PIT STOP" без остановки двигателя
В случае активизации работы функции "PIT STOP" с включенным режимом охраны, перед тем как выполнять пункт 1 необходимо сначала выключить режим охраны. Для этого, нажмите кнопку II брелка. 2 коротких звуковых сигнала и 2 вспышки габаритов подтвердят выключение. Автоматическое отпирание замков дверей произойдет, если они подключены к сигнализации. Блокировка запуска двигателя выключается. Светодиодный индикатор погаснет, если в режиме охраны ни одна из охраняемых зон не была потревожена. В противном случае смотрите пункт "Самодиагностика при выключении режима охраны ".
Для включения режима интеллектуального турботаймера при установке системы на автомобиль в обязательном порядке должны быть проведены следующие процедуры:
Активизация режима интеллектуального турботаймера
Режим № - за последние 5 минут до момента активизации турботаймера обороты двигателя превышали 1500 об/мин.
После закрытия последней двери двигатель продолжает работать.
1 короткий звуковой сигнал подтвердит включение режима охраны с отключенным датчиком удара. Автоматическое запирание замков дверей произойдет, если они подключены к сигнализации. Светодиодный индикатор начнет мигать через 10 секунд, показывая, что автомобиль охраняется.
Двигатель будет заглушён автоматически по времени, после того, как он проработает на оборотах менее или равных 1000 об/мин в течение 3 минут, но не позднее, чем через 10 минут после активизации турботаймера.
Режим №2 - за последние 5 минут до момента активизации турботаймера обороты двигателя не превышали 1500 об/мин.
После закрытия последней двери двигатель будет заглушён мгновенно.
1 короткий звуковой сигнал подтвердит включение режима охраны. Автоматическое запирание замков дверей произойдет, если они подключены к сигнализации.
Светодиодный индикатор начнет мигать через 10 секунд, показывая, что автомобиль охраняется.
Для отключения сигнализации, например, на время проведения профилактических или ремонтных работ на станции сервисного обслуживания, предусмотрен служебный режим VALET. Для включения служебного режима VALET необходимо:
Примечание! В режиме VALET продолжает работать дистанционное управление запиранием/ отпиранием замков дверей, управление дополнительным каналом №1.
Для выключения служебного режима VALET необходимо:
Перед тем, как предпринимать попытки запуска двигателя необходимо в обязательном порядке выполнить ряд процедур в зависимости от типа двигателя и трансмиссии автомобиля, на который установлена автосигнализация:
Черно-зеленый провод 14-контактного разъема должен быть подключен к сигнальному проводу окончания прогрева свечей. На этом проводе после окончания прогрева свечей, до включения стартера, должен появиться отрицательный сигнал. В противном случае, стартер не будет запущен. Максимальное время ожидания прогрева свечей - 35 секунд, по истечении которых попытки запуска двигателя будут автоматически прекращены.
Черно-зеленый провод 14-контактного разъема должен быть подключен к кнопке капота.
Внимание! При обрыве или восстановлении петли черного провода в центральном блоке необходимо перевключать питание системы +12В.
Внимание! Шаги 1 и 2 - есть необходимые процедуры после установки системы на автомобиль - рекомендуется проводить специалистам сервисных центров. Шаг 3 может быть выполнен самим владельцем автомобиля.
В случае снятия клемм аккумулятора необходимо включить зажигание и запустить двигатель ключом. Светодиодный индикатор должен загореться постоянно, что свидетельствует о подтверждении принятия системой сигналов от таходатчика.
Внимание! Шаги 1 и 2 - есть необходимые процедуры после установки системы на автомобиль - рекомендуется проводить специалистам сервисных центров. Шаги 3 и 4 могут быть выполнены самим владельцем автомобиля.
В случае снятия клемм аккумулятора необходимо включить зажигание и запустить двигатель ключом. Светодиодный индикатор должен загореться постоянно, что свидетельствует о подтверждении принятия системой сигналов от таходатчика.
Дистанционный запуск двигателя на автомобилях с автоматической коробкой передач осуществляется нажатием кнопки IV брелка при выключенном зажигании независимо от состояния режима охраны.
Успешный запуск двигателя будет сопровождаться сначала загоранием "габаритов" на 3 секунды, затем их погасанием на время пуска стартера (от 1 до 10 секунд), затем их миганием в течение 5 секунд. После этого "габариты" загорятся постоянно, показывая, что двигатель работает. Автоматическое запирание замков дверей произойдет, если они подключены к сигнализации. Светодиодный индикатор будет гореть постоянно.
Если первая попытка запуска двигателя окажется безрезультатной, то будет предпринята еще одна попытка запуска двигателя, но не более.
Безуспешный запуск двигателя будет сразу сопровождаться вспышками "габаритов".
По количеству вспышек можно судить о причине, по которой запуск двигателя невозможен. Смотрите пункт "Диагностика запуска двигателя".
Перед тем как включать дистанционный запуск двигателя на автомобилях с ручной коробкой передач, в обязательном порядке сначала необходимо активизировать "программную нейтраль", которая защитит Ваш автомобиль от запуска при включенной передаче.
Включение "программной нейтрали"
Если функция интеллектуального турботаймера отключена, то после закрытия последней двери двигатель будет заглушён мгновенно. Последуют 1 короткий звуковой сигнал и 1 вспышка габаритов, которые подтвердят включение режима охраны с отключенным датчиком удара. Автоматическое запирание замков дверей произойдет, если они подключены к сигнализации. Светодиодный индикатор начнет мигать через 10 секунд, показывая, что автомобиль охраняется. Автомобиль готов к запуску.
Если функция интеллектуального турботаймера включена, то автомобиль будет готов к запуску после автоматической остановки двигателя по окончанию работы турботаймера.
Дистанционный запуск двигателя осуществляется нажатием кнопки IV брелка независимо от состояния режима охраны.
Успешный запуск двигателя будет сопровождаться сначала загоранием "габаритов" на 3 секунды, затем их погасанием на время пуска стартера (от 1 до 10 секунд), затем их миганием в течение 5 секунд. После этого "габариты" загорятся постоянно, показывая, что двигатель работает. Автоматическое запирание замков дверей произойдет, если они подключены к сигнализации. Светодиодный индикатор будет гореть постоянно.
Если первая попытка запуска двигателя окажется безрезультатной, то будет предпринята еще одна попытка запуска двигателя, но не более.
Безуспешный запуск двигателя будет сопровождаться только вспышками "габаритов". По количеству вспышек можно судить о причине, по которой запуск невозможен. Смотрите пункт "Диагностика запуска двигателя".С помощью сигналов встроенного таймера можно запрограммировать периодичность автоматических запусков двигателя через каждые 2/3/4 часа. Установка необходимого значения осуществляется циклически одновременным нажатием кнопок I + II брелка при выключенном зажигании. Одно нажатие соответствует 2 часам, два нажатия соответствуют 3 часам, три нажатия соответствуют 4 часам, четыре нажатия соответствуют снова 2 часам и так далее по кругу. Контроль установленного времени запуска производится по количеству звуковых сигналов, которые сопровождают каждое новое нажатие на кнопки брелка. Таймерный цикл составляет 24 часа.
Внимание! Автоматическому запуску двигателя по таймеру на автомобилях с ручной коробкой передач в обязательном порядке должна предшествовать процедура включения "программной нейтрали" (смотрите пункт "Дистанционный запуск двигателя с ручной коробкой передач".
В случае безуспешных попыток запуска двигателя в системе предусмотрен режим просмотра причин, приведенных в таблице №3.
| Причина, по которой запуск двигателя невозможен | Количество вспышек габаритов |
|---|---|
| Включен режим сервисного обслуживания VALET | 2 вспышки |
| Включено зажигание | 3 вспышки |
| Не проведена процедура подготовки к запуску | 4 вспышки |
| Открыт капот | 5 вспышек |
| Нажата педаль ножного тормоза | 6 вспышек |
| Отключен стояночный тормоз | 6 вспышек |
Внимание! Необходимо помнить, что кроме приведенных в таблице причин на успешный запуск двигателя также влияет обязательное выполнение всех описанных выше процедур.
В системе предусмотрен вариант экстренной остановки двигателя, который был запущен дистанционно с брелка или автоматически по таймеру. Для этого, необходимо перевести тумблер СТАРТ в положение "OFF". Двигатель будет остановлен мгновенно. Внимание! После экстренного выключения двигателя переведите тумблер "Старт" снова в положение "ON". В противном случае, Вам не удастся запустить двигатель снова, включить функцию турботаймера, включить режим охраны с работающим двигателем или включить функцию иммобилизатора.
Разработчиками предусмотрена возможность отключения всех охранных функций сигнализации. Это позволяет использовать сигнализацию Star Line 525 как систему дистанционного и автоматического запуска двигателя без охранных свойств. Например, если на автомобиле уже установлена заводская охранная система. Отключение охранных функций производится переключателем D7 в центральном блоке.
Всего в память сигнализации можно записать три брелка. Процедура записи брелков в память системы зависит от типа автомобиля, на котором установлена система:
Запись кодов брелков производится при выключенном режиме охраны в следующем порядке:
Внимание! При записи новых брелков необходимо перезаписать и старые, иначе они будут удалены из памяти системы.
Система StarLine 525 может быть установлена на любые автомобили с напряжением аккумулятора 12В и отрицательным полюсом на корпусе.
Центральный блок и силовой интерфейс центрального замка разместите в салоне в скрытом месте, предпочтительнее под приборной панелью - в этом случае длина соединительных проводов будет минимальной. Для предотвращения попадания в блоки влаги рекомендуется установить их таким образом, чтобы исключить стекание капель воды по проводам внутрь корпуса. Закрепите блоки на плоской поверхности с помощью винтов-саморезов или двухстороннего скотча так, чтобы исключить их перемещение при вибрациях.
Модуль приемника с антенной закрепите на лобовом стекле автомобиля так, чтобы от антенны до металлических деталей кузова было не менее 5 см. В этом случае обеспечивается максимальная дальность действия брелков.
Сирену разместите под капотом как можно дальше от источников тепла и влаги.
Рупор сирены направьте вниз, чтобы избежать постоянного накопления воды.
Убедитесь, что сирена и провода недоступны из-под машины.
Датчик удара жестко закрепите в салоне автомобиля.
Светодиодный индикатор закрепите на видном месте на приборной панели.
Сервисную кнопку VALET и тумблер START установите в скрытом, но доступном пользователю месте.
При установке кнопочных выключателей под капотом и в багажнике проверьте правильность их работы. При закрытом капоте или багажнике зазор между контактами в выключателе должен быть не менее 3 мм. Неправильная установка кнопочных выключателей часто является причиной ложных тревог.
Прокладку проводов производите как можно дальше от источников электрических помех- катушки зажигания, высоковольтных проводов и т.п. Обратите внимание на то, чтобы провода не соприкасались с движущимися частями конструкции автомобиля - педалями, рулевыми тягами и т.п.
Монтаж соединений электропроводки сигнализации необходимо производить при отсоединенном аккумуляторе автомобиля.
Внимание! Если автомобиль оборудован воздушной подушкой или имеет закодированный радиоприемник, при отключении питания руководствуйтесь инструкцией по эксплуатации автомобиля или приемника.
Все неразъемные соединения выполняйте с помощью пайки и хорошо изолируйте. Центральный блок и другие компоненты сигнализации подключайте к разъемам кабелей только после завершения монтажа. Монтаж сигнализации производите в соответствии со схемой подключения.
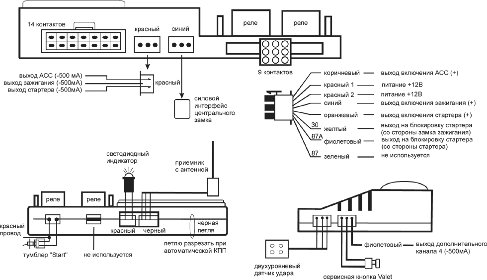
Красный провод №1 - плюс питания +12В, подключите к положительной клемме аккумулятора.
Красный провод №2 - плюс питания +12В, подключите к положительной клемме аккумулятора.
Синий провод - выход на поддержку зажигания #1, подключите к клемме 15 замка зажигания.
Коричневый провод - выход управления включением АСС, подключите к клемме АСС замка зажигания.
Оранжевый провод - выход управления включением стартера при запуске, подключите после замка зажигания со стороны стартера после разрыва штатного провода (параллельно фиолетовому проводу).
Желтый провод - выход управления блокировкой двигателя (контакт #30 реле блокировки), подключите к клемме 50/1 замка зажигания.
Фиолетовый провод - выход управления блокировкой двигателя (НЗ контакт реле блокировки). Подключите после замка зажигания со стороны стартера, предварительно разрезав штатный провод между замком зажигания и стартером.
Зеленый провод - HP контакт реле блокировки двигателя (#87), не используется.
Черный провод - минус питания, соедините с корпусом автомобиля, обеспечив хороший контакт.
Черно-белый провод - вход таходатчика, подключите к сигнальному проводу, который контролирует сигнал оборотов двигателя.
Черно-зеленый провод - на автомобилях с бензиновым двигателем подключите к кнопочным выключателям капота и багажника, замыкающимся на корпус при открывании капота и багажника. На автомобилях с дизельным двигателем подключите к отрицательному сигнальному проводу окончания прогрева свечей.
Коричнево-белый провод - подключите к кнопочным выключателям дверей, замыкающимся на корпус при открывании дверей. На автомобилях с дизельным двигателем к этому же входу подключите кнопочные выключатели капота и багажника, замыкающиеся на корпус при открывании капота и багажника.
Оранжевый провод - подключите к кнопочным выключателям дверей, замыкающимся на +12В при открывании дверей.
Белый провод - определяет полярность выходных сигналов на габариты.
Подключите к питающему проводу +12В или корпусу автомобиля в зависимости от того, какая полярность сигнала на габариты необходима.
Зелено-белый провод - подключите к лампам габаритных огней. Максимальный ток нагрузки выхода 15А. Полярность выходного сигнала определяется подключением белого провода.
Розовый провод - отрицательный выход для подключения к сирене или автомобильному клаксону. Максимальный ток нагрузки выхода 1А.
Красно-белый провод - подключите к кнопочному выключателю педали тормоза, замыкающемуся на +12В при нажатии педали тормоза.
Бело-синий провод - на автомобилях с ручной коробкой передач подключите к кнопочному выключателю стояночного тормоза, который замыкается на корпус при включении тормоза. На автомобилях с автоматической коробкой передач подключите к корпусу автомобиля.
Желтый провод - отрицательный выход дополнительного канала №1. Длительность сигнала управления 1 секунда. Максимальный ток нагрузки 500мА. Канал может быть использован, например, для управления соленоидом отпирания багажника. Для подключения требуется дополнительное реле. Пример схемы подключения приведен на рисунке.
Серый провод - отрицательный выход дополнительного канала №2. Может быть использован, например, для перевключения режима охраны заводской сигнализации на некоторых автомобилях GM и Chrysler. В этом случае провод подключите к кнопочным выключателям дверей, которые замыкаются на корпус при открывании двери. Другой пример использования канала - реализация функции подсветки салона; для этого подключите серый провод к лампе салонного освещения через дополнительное реле. Пример схемы подключения приведен на рисунке.
Желто-белый провод - отрицательный выход дополнительного канала №3. Длительность сигнала управления 3 секунды. Максимальный ток нагрузки 500мА. Канал может быть использован, например, для обхода заводской системы охраны или реализации функции "световая дорожка". Для этого подключите серый провод к ближнему свету фар через дополнительное реле. Пример схемы подключения приведен на рисунке.
Фиолетовый провод - отрицательный выход дополнительного канала №4. Максимальная токовая нагрузка 500мА. Канал может быть использован для обхода заводского иммобилизатора при дистанционном запуске двигателя. Активизируется за 1,5 секунды или 0,5 секунды до включения зажигания в зависимости от запрограммированного времени (смотрите таблицу программируемых параметров и режимов) и выключается через 1,5 секунды после остановки двигателя (выключения зажигания).
Отрицательный слаботочный выход включения АСС - дублирует сигнал на коричневом проводе 9-контактного разъема центрального блока. Отрицательный слаботочный выход включения зажигания - дублирует сигнал на синем проводе 9-контактного разъема центрального блока. Отрицательный слаботочный выход включения стартера - дублирует сигнал на оранжевом проводе 9-контактного разъема центрального блока.
Приемник с антенной подключаются в черный трехконтактный разъем центрального блока с помощью кабеля, входящего в комплект сигнализации.

Разорвите цепь между замком зажигания и стартером. В разрыв цепи подключите желтый провод 9-контактного разъема со стороны замка зажигания и фиолетовый провод 9-контактного разъема со стороны стартера.
Датчик удара подключается к центральному блоку с помощью трехпроводного кабеля, входящего в комплект сигнализации. Чувствительность датчика по уровням регулируется потенциометрами на корпусе датчика.
Вилку светодиода подключите в красный двухконтактный разъем центрального блока. Показания светодиодного индикатора дублируются светодиодом на корпусе центрального блока.
Разъем сервисной кнопки Valet подключите в оранжевый трехконтактный разъем центрального блока.
Вилку тумблера Start подключите в соответствующий двухконтактный разъем центрального блока. В положении тумблера "OFF" его контакты разомкнуты. При включении тумблера в положение "ON" на его красном проводе появляется напряжение +12В.
Для подключения системы к штатному автомобильному звуковому сигналу (клаксону) или сирене без автономного питания требуется дополнительное реле. Схема подключения показана на рисунке.

Тип звукового сигнала (прерывистый или постоянный) программируется переключателем D2 в центральном блоке.
Сигнализация имеет выход для дистанционного отпирания багажника (желтый провод). Максимальная нагрузка выхода - 500мА, при подключении необходимо использовать дополнительное реле. Схема подключения показана на рисунке.

Сигнализация имеет выход, который можно использовать для подключения к салонному освещению и реализации функции "вежливой подсветки салона" (серый провод). Максимальная нагрузка выхода - 500мА, при подключении необходимо использовать дополнительное реле. Схема подключения показана на рисунке.

Сигнализация имеет выход, который можно использовать для подключения к ближнему свету фар и реализации функции "световая дорожка" (желто-белый провод). Максимальная нагрузка выхода - 500мА, при подключении необходимо использовать дополнительное реле. Схема подключения показана на рисунке.

Система имеет в своем составе силовой интерфейс для подключения к электроприводам замков дверей. Нагрузочная способность встроенных реле интерфейса 15А. Интерфейс подключается к синему трехконтактному разъему центрального блока.
Белый провод - отрицательный выход управления запиранием замков дверей.
Максимальная нагрузка выхода 500 мА.
Коричневый провод - отрицательный выход управления отпиранием замков дверей.
Максимальная нагрузка выхода 500 мА.
Красный провод - выход питания +12В.
Необходимая длительность управляющих импульсов может быть запрограммирована 0,8 или 3,5 секунды переключателем D3 в центральном блоке сигнализации. Для некоторых автомобилей может быть запрограммирован двухимпульсный сигнал отпирания замков дверей переключателем D4.
Схема подключения к электроприводам замков дверей показана на рисунке.

В состоянии покоя на обоих контактах электроприводов замков находится потенциал корпуса.
Программирование функций и параметров работы системы производится DIP-переключателями в центральном блоке в процессе установки системы на автомобиль. После изменения одной или нескольких функций необходимо снять с системы питание +12 Вольт и затем подать снова. В противном случае изменения параметров не будут восприняты. Перечень изменяемых параметров приведен в таблице № 4.
| Номер переключателя | Положение переключателей OFF | Положение переключателей ON |
|---|---|---|
| D1 | Тип двигателя - бензиновый | Тип двигателя - дизельный |
| D2 | Звуковой сигнал на клаксон (прерывистый) | Звуковой сигнал на сирену (постоянный) |
| D3 | Длительность импульсов на замки - 0,8 сек | Длительность импульсов на замки - 3,5 сек |
| D4 | Количество импульсов на отпирание замков -1 | Количество импульсов на отпирание замков - 2 |
| D5 | Отключение штатного иммобилизатора за 1,5 сек до запуска двигателя | Отключение штатного иммобилизатора за 0,5 сек до запуска двигателя |
| D6 | Время прогрева двигателя - 20 минут | Время прогрева двигателя - 12 минут |
| D7 | Охранные функции - ВКЛ. | Охранные фунцкии - ВЫКЛ. |
| D8 | 60-сек. обход салонного света при запуске - ВЫКЛ. | 60-сек. обход салонного света при запуске - ВКЛ. |
| D9 | Обход салонного света при включении охраны - ВЫКЛ. | Обход салонного света при включении охраны - ВКЛ. |
| D10 | Функция турботаймера - ВЫКЛ. | Функция турботаймера - ВКЛ. |
| D11 | Не используется | |
| D12 | Чувствительность к сигналам таходатчика - нормальная | Чувствительность к сигналам таходатчика - высокая |
Примечание. Заводской установке соответствует положение всех переключателей "OFF".


