The alarm brain of the ENFORCER is very sophisticated. For maximum reliability and range, please note:
NOTE 1: RF RANGE. Actual range depends on environmental conditions. Intervening wails and cars, or other RF activity, may temporarily decrease range. The most common cause of poor range is a weak transmitter battery.
NOTE 2: RF INTERFERENCE. In areas of strong RF activity, such as near airports or a I military base, you may experience difficulties with arming or disarming. In this case, tape the black antenna wire to the car's metal body, or roll or fold the antenna wire so that its length is shorter. Do not cut the antenna. Note that this may reduce range.
NOTE 3: HARMONIC INTERFERENCE. Sirens or RF devices may interfere with arming or disarming. Face the siren away from the alarm brain. Keep as much space as possible between RF devices, the siren, and the alarm brain.
NOTE 4: EASY TESTING WITH RED ARMING LED. The LED lights steady ON for as long as it receives a signal from the transmitter for easy testing of the receiver and transmitter.

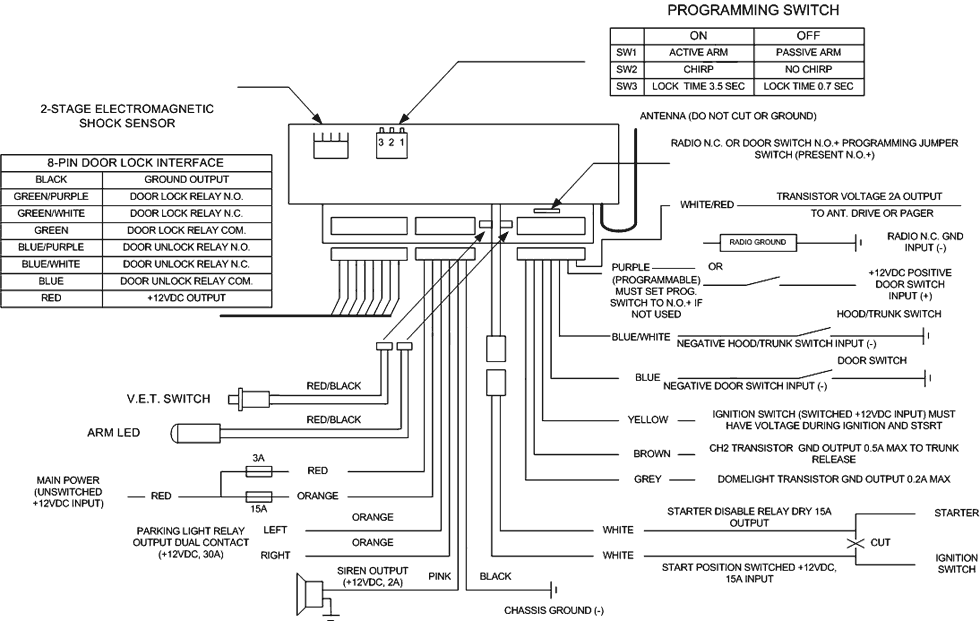
With this option, you can arm/disarm 2 cars using the same remote transmitter. Button #1 controls the 1st car and button #2 controls the 2nd car.
Each alarm is factory preset with a different transmission code number, receding of the 2nd alarm is required.

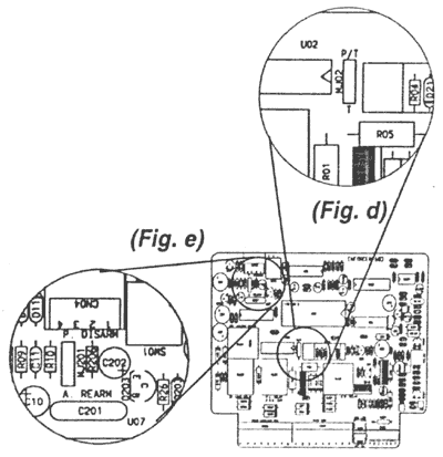
To have output only when the alarm is triggered, change the 3-PIN MINI JUMPER SWITCH from Ð/T (PRE-INTRUSIOMTRIGGER) to Ò (TRIGGER) position.
POWER: 12 Volt Negative Ground
EXIT DELAY: 32 seconds for passive arm none for active arm
ENTRY DELAY: None; 10 seconds when emergency disarm is used
ALARM DURATION: 48 seconds per cycle Two 48-second cycles if door/hood/trunk stays open.
RF emergency/panic
N. Ñ. negative radio protection or N. O. positive for door
N. O. negative for door
N. O. negative for motion/shock/glass break sensors
N. O. negative for hood and trunk
N. O. negative for pre-intrusion alert
ALARM OUTPUTS:
| Siren | +12VDC, 2A output |
| Antenna, pager or strobe lignt output | +12VDC, 2A output |
| Flashing lights | +12VDC, 20A output |
| Arming LED | 0,2À, Î/Ñ transistor ground output |
| 2nd channel output | 1 seconds", 0,5A O/C transistor ground output |
| Starter disable relay | 15A maximum carrying current |
| Door lock/unlock relay | 15A maximum carrying current |
| Dome light output | 2A, Î/Ñ transistor ground output |
| Arming indicator | 1 "chirp" and 1 "flash" 3 "chirps" and 3 "flashes," if zone is bypassed, or when the domelight 0/P is connected |
| Disarming Indicator | 2 "chirps" and lights turn on and stay on for 32 seconds 6 "chirps" and "flashes" for 32 seconds, if the alarm has been triggered |
| Valet mode | parking lights flash 4 times when transmitter is pressed |
| Pre-intrusion warning | 1 "chirp" and lights "flash" for 4 seconds |
TRANSMITTER/RECEIVER.
| Modulation | AM |
| Antenna impedance | 50 ohm |
| RF carrier frequency | 315 MHz (for ENFORCER 600) 433,92 MHz (for ENFORCER 600-4) |
| Digital coding | Over 68 billion possible codes |
| Power source (transmitter) | One 12VDC battery (model no SK-915BA) |
| Ðîwår Source (receiver) | +12VDC |
DOOR LOCK / UNLOCK PROGRAMMING
During initial powerup, the alarm is set to the preset mode. Available Mode:
| Preset Mode | Manual Lock | No Ignition LOCK |
|---|---|---|
| Mode 1 | Manual Lock | Ignition Lock |
| Mode 2 | Automatic Lock | Ignition Lock |
| Mode 3 | Automatic Lock | No ignition Lock |
Method of Programming:
Press VEÒ switch 1 time - set to Mode 1
Press VET switch 2 times - sat to Mode 2
Press VEÒ switch 3 times - set to Mode 3
Press VEÒ switch 4 times - set to Preset

Connect to constant (unswitched) source of +12VDC via the included 15-Amp fuse. Connect directly to battery (+) terminal or to constant +12VDC fuse.
IMPORTANT: DO NOT CONNECT THE RED WIRE UNTIL ALL OTHER CONNECTIONS ARE MADE! FOR QUIET POWER-UP, TURN ON IGNITION KEY BEFORE CONNECTING THIS WIRE.
For cars with one main parking lights circuit, connect one or both orange wire(s) to a wire which has +12VDC when the parking lights are turned on, but not +12VDC when the parking lights are off. This may be a wire coming from the cars light switch or a wire under the hood going to the parking lights. If the car has separate Left and Right parking lights circuits, connect both orange wires respectively to the left and right circuits. (Most European cars have separate left and right light circuits.)
NOTÅ: For safety, do not conned the orange wire to flash the car's headlights. The current required to turn on the headlights may cause a fire should a connection ever become loose. This warning applies to any brand of alarm in any case, even if an optional heavy duty relay is used.
Mount siren under the hood as close to the grill as possible. Do not touch hot areas of the engine. Mount pointing down so it does not collect water, and facing away from the alarm, to prevent interference with the transmitter.
Choose a good chassis ground location. This is the most important point of a successful installation. If the ground is net connected properly, the siren will continuously emit a low siren sound whenever the alarm is armed. Scrape paint from the metal surface, and use a grounding lug and star washer for best results.
The alarm module has a built-in N.C. starter disable relay for easy installation.
WARNING: DO NOT CONNECT TO AN IGNITION KILL. ONLY CONNECT TO A STARTER DISABLE. AN IGNITION KILL MAY VOID THE VEHICLE'S FACTORY WARRANTY, DAMAGE THE ALARM, AND/OR CAUSE A SERIOUS AUTOMOBILE ACCIDENT.
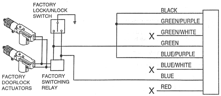
When disarmed, UNLOCKS the doors with a 0.7 (3.5) second relay output. When armed, LOCKS the doors with a 0.7 (3,5) second relay output. The ENFORCER 600 has . two built-in doorlock relays and these relays can be configured to work on different power doorlock systems. Please refer to Power Doorlock Installation Manual.
IMPORTANT: Do not mount near source of strong magnetic fields. Allow space for further adjustments. Secure tightly to hard surfaces to achieve best sensitivity possible. Cable-tying the sensor very tightly onto the steering column is recommended.
Setting the pre-intrusion stage - Turn the red pot (secondary adjuster for trigger output) to minimum before adjusting the yellow pot. Now, lightly tap the vehicle. If pre-intrusion output is set correctly, the yellow LED flashes ON (the siren chirps), but the red LED should not. If the yellow LED does not come on, turn the yellow pot clockwise to increase sensitivity. To reduce sensitivity, turn the yellow pot counterclockwise.
Setting the trigger (2nd) stage - Hit the vehicle hard enough to trigger the alarm. At correct sensitivity, both yellow and red LEDs should come on. If not, adjust the red pot to either increase or decrease sensitivity.
Note: if you install SS-C525A in a heavier vehicle, you may want to cut the purple loop of SS-G52BA to increase both 1st and 2nd stages sensitivity.
WARNING: Setting the sensitivity too high may cause unnecessary chirps and/or a false alarm.
N.O. negative-triggering motion, glass break, and microwave sensors can be connected directly to the shock detector's blue wire. If the sensor has pre-intrusion output, such output can be connected to the yellow/green wire. The black wire which supplies 150 mA ground output when armed can be used to operate optional accessory. SECO-LARM's motion sensor (SS-057), glass break sensor (SS-051ME) and microwave sensors (models SL1159, SLI 259 & SLI 359) are recommended.
Mount the switch where it cannot be easily detected. This switch contains useful functions, and must be included with each and every vehicle alarm installation in the event the transmitter is lost, stolen, or malfunctioning. See Door Lock/Unlock Programming section in the Tech Manual and VET Switch Chart in the Owner's Manual.
The LED flashes when the ENFORCER is armed or in the valet mode and can be used to test your transmitter and the function of RF reception, great for installers & users. It should be easily visible from any direction.
Preset at P/T (Pre-intrusion/Trigger) Position
Connect this wire to trigger a pager or strobe light, or to raise an antenna lo fool a thief into believing the alarm is transmitting a signal. This w.re will output a maximum of 2A, +12VDC power if two pre-intrusions are detected within 4 seconds or if the alarm is triggered into full alarm. SEE BACK PAGE FOR PROGRAMMING OPTION.
If the jumper is set to N.C.-. the PURPLE wire should be connected to car's radio chassis. If the radio is removed from the car, this input wire will trigger the alarm and the siren will go off. IF THIS WIRE IS NOV USED, MAKE SURE THE JUMPER IS SET TO N.O.+ POSITION.
Note 1: If the car's door switch wire switches to +12VDC v/hen a door is opened (This is the case with American-made Fords and some imports), the PURPLE wire must be used instead of the BLUE wire. The programming jumper must be in the N.O.+ position.
Note 2: When this PURPLE wire is connected to the door switches, the BLUE WIRE should not be connected to the same switches.
Drill a 9/32" hole for each switch in the hood and trunk. Mount the switches to the car's metal chassis. The pin switches must open at least 1/4" when the hood or trunk is closed. IMPROPER INSTALLATION MAY RESULT IN FALSE ALARMS. Do not mount where exposed to dust or moisture.
If the vehicle has existing car door switches. Locate a car door switch wire winch changes polarity when any door is opened Connect to the alarm s BLUE wire the switch wire if this wire switches to ground when a door is opened.
If the vehicle is not equipped with car door switches. Install pin switches model SS-061LSN in each of the doors. Connect each of these switches to the alarm's BLUE wire.
Connect to fuse or wire which outputs +12VDC when the ignition key is in the ON and START position, but not the ACC position. Must be connected at all times in order to arm and disarm properly.
This wire supplies a 500mA momentary ground output while the #2 button of the transmitter is pressed for 3 seconds. This output can be used to operate accessories such as automatic trunk release, etc. This output is operable when the Ignition is off. This prevents accidental trunk release.

Once the alarm has been disarmed, the Grey wire will send out a 2A ground output. If it is connected to the domelights or strobe lights, the lights will turn on when the alarm is disarmed. If transmitter button #1 is pressed before 16 seconds expire, the alarm will arm with 3 chirps and 3 parking light flashes. For Negative Switched Vehicle -Connect grey wire & alarm's blue - wire together. (Don't need external relay)
For Positive Switched Vehicle (see FIG. shown at right).

** Always use a diode or resistor protected relay. Otherwise, connect an optional 1N4001 diode between terminal #86 and #85 of the relay as shown in figures above.
IMPORTANT: READ THIS SECTION BEFORE CONTINUING!!
NEGATIVE RELAY SWITCHING TO FACTORY ACTUATORS (MOST JAPANESE VEHICLES)

NOTE: WIRE COLORS DIFFER FROM CAR TO CAR.
POSITIVE RELAY SWITCHING TO FACTORY ACTUATORS (MOST GM CARS).

MOST GM CARS:
LIGHT BLUE -- LOCK
BLACK - UNLOCK
POSITIVE REVERSAL SWITCHING TO FACTORY ACTUATORS (MOST FORD, CHRYSLER, AND GM TRUCKS)

MOST FORD CARS:
PINK/GREEN - LOCK
PINK/YELLOW - UNLOCK
MOST CHRYSLER:
ORANGE - LOCK
PINK - UNLOCK
MOST FORD TRUCKS:
BLACK/ORANGE -- LOCK
PINK/GREEN - UNLOCK
MOST GM TRUCKS:
LIGHT BLUE - LOCK
BLACK or BLACK/WHITE - UNLOCK
AFTERMARKET DOOR LOCK ACTUATORS
If the car does not have power door locks, install aftermarket actuators according to the manufacturer's instructions. SECO-LARM model SR-5202-M door lock actuators are recommended.

SINGLE-WIRE SYSTEMS
A. SINGLE WIRE, POLARITY SWITCHING (MOST MERCEDES BENZ)

MOST MERCEDES BENZ:
BLUE or GREEN
B. SINGLE WIRE, POSITIVE SHUNT SWITCHING (SOME FORDS: 1992 PROBE)
This doorlock system uses a single wire to activate the door locks. Applying a positive signal on the activation wire causes the doors to unlock, and by removing the positive signal, (not by applying a negative signal), the doors will lock.
NOTE: If the correct wire was cut, the driver and front passenger switches should not lock or unlock any of the doors. Then, once the correct wire is located, connect according to the diagram below.

SOME FORD PROBES:
GREEN/BLACK
Ñ. SINGLE WIRE, NEGATIVE SHUNT SWITCHING (SOME MAZDAS: MPV - 1991 model) (SOME NISSANS: 300ZX and 240SX - 1989 to 1992)
This doorlock system uses a single wire to activate the door locks. Applying a negative signal on the activation wire causes the doors to unlock, and by removing the negative signal (not by applying a positive signal signal), the doors will lock. NOTE: If the correct wire was cut, the driver and front passenger switches should not lock or unlock any of the doors. Then, once the correct wire is located, connect according to the diagram below.

SOME MAZDAS:
GREEN/BLACK
SOME NISSANS:
GREEN/BLACK