ÍÀÇÀÄ

COBRA IMMOBILISER

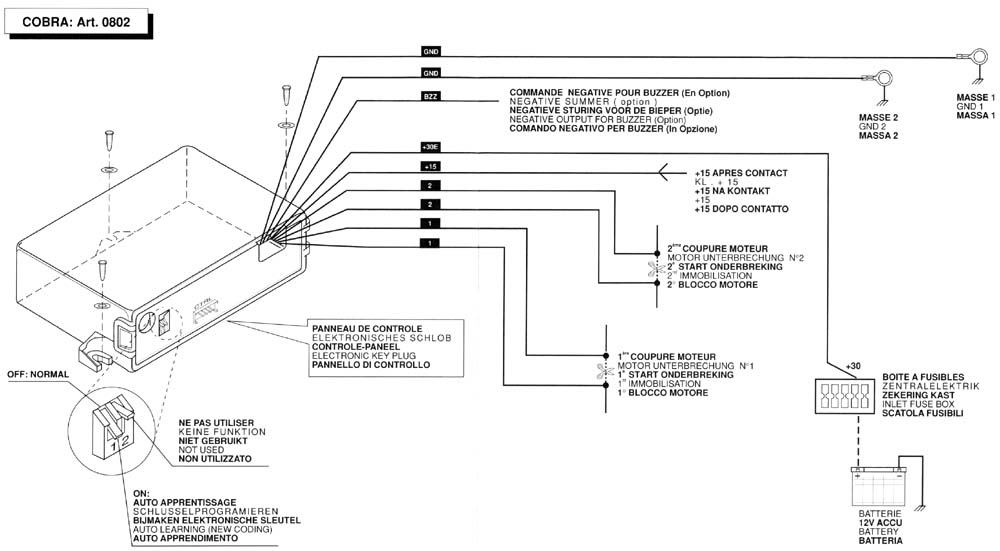
ART.0802

INSTALLATION INSTRUCTIONS

WIRING

WIRE COLOUR WIRE IDENTIFICATION CONNECTION
BLACK (1, 5 mm2) + 30E Connect to a permanent positive on the fuse box (+ 30).
BLACK (1, 5 mm2) + 15 Connect to an ignition live wire (+ 15)
BLACK (1, 5 mm2) GND Connect to a good GND point.
BLACK (1, 5 mm2) GND Connect to a good GND point.
BLACK (1, 5 mm2) 1 For the 1st vehicle immobilisation. REQUIRED: Cut an ignition live wire (+ 15).
BLACK (1, 5 mm2) 2 For the 2nd vehicle immobilisation
BLACK (1, 5 mm2) BZZ Negative for Buzzer (Option). To isolate if not used.

AUTO LEARNING (NEW CODING)

Follow this procedure to replace the electronic 'contact ' keys:

IMPORTANT

  1. Identifiy all the black wires BEFORE stripping ends;
  2. After installation is complete there is to be no means df identification of the immobiliser modules wires.
  3. For electric connections it is forbidden to use fast connectors (Scotch Locks). Reychem connectors must be used.
  4. Use two different end points for GND connections.
  5. The system will automatically arm itself after 30 seconds the ignition key has been switched off.

TECHNICAL FEATURES

Operating voltage 9- 15V DC
Current Draw@ 12, 0 V:  
System armed:
<7 mA
System disarmed:
<8 mA
Operating temperature for Central Unit 30°C+ 85°C
Immobilisation relays circuits 30 A for 5" 20 A fixe
LED supply capacity 10 mA
Buzzer supply capacity 50 mA
Dimension of Central Control Unit 116 õ 35 õ 88 mm
Weiaht of Central Control Unit 550 gr.
COBRA IMMOBILISER ART.0802 - ñõåìà ïîäêëþ÷åíèÿ
21.09.1999