Автосигнализация Clipper 810 может быть установлена на любых автомобилях с напряжением аккумулятора 12 В и отрицательным полюсом на корпусе. Модель Clipper 810 представляет собой центральный процессорный блок автосигнализации. К нему может быть подключена либо сирена Clipper 602 с автономным питанием и сервисным ключом, либо обычная универсальная сирена. Во втором случае для сервисного отключения сигнализации используется специальный тумблер.
Центральный блок разместите в салоне в скрытом месте, предпочтительнее под приборной панелью - в этом случае длина соединительных проводов будет минимальной. Чтобы предотвратить попадание в блок влаги, рекомендуется его установить так, чтобы кабели были направлены вниз. Закрепите блок на плоской поверхности с помощью винтов-саморезов, чтобы исключить его перемещение при вибрациях.
Внимание! Не укорачивайте и не удлиняйте антенный провод, т.к. его размер сопряжен с настройкой антенного контура!
Датчик удара закрепите в салоне автомобиля в соответствии с рекомендациями инструкции по установке "Двухуровневый датчик удара Clipper Dual Zone Sensor".
Сирену разместите под капотом, как можно дальше от источников тепла и влаги. При установке обеспечьте свободный доступ к замку отключения сигнализации.
Cветодиодный индикатор закрепите на видном месте на приборной панели.
Прокладку проводов производите как можно дальше от источников электрических помех - катушки зажигания, высоковольтных проводов и т.п. Обратите внимание на то, чтобы провода не соприкасались с движущимися частями конструкции автомобиля - педалями, рулевыми тягами и т.п.
Монтаж соединений электропроводки сигнализации необходимо производить при отсоединенном акумуляторе автомобиля.
Внимание! Если автомобиль оборудован воздушной подушкой или имеет закодированный приемник, при отключении питания руководствуйтесь инструкцией по эксплуатации автомобиля или приемника.
Все неразъемные соединения выполняйте с помощью пайки и хорошо изолируйте.
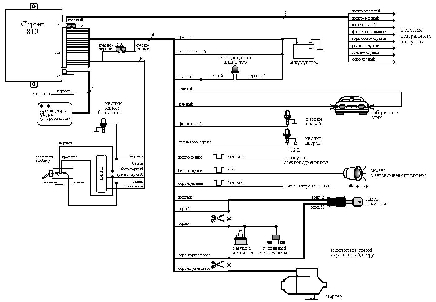
Красно-черный провод (с предохранителем 5 А) - плюс питания, подключите к положительной клемме аккумулятора.
Красный провод (с предохранителем 15 А) - вход силовой цепи управления габаритными огнями, подключите к положительной клемме аккумулятора.
Коричневый провод - минус питания, соедините с корпусом, обеспечив хороший контакт.
Желтый провод - вход контроля наличия напряжения на замке зажигания, подключите к контакту 15 замка зажигания.
Два зеленых провода - подключите к лампам габаритных огней (60Вт макс).
Розовый провод - подсоедините к черному проводу светодиода; красный провод светодиода подключите к цепи с напряжением +12 В.
Фиолетовый провод - подсоедините к кнопочным выключателям, дающим замыкание на корпус при открывании дверей.
Фиолетово-серый провод - подключите к кнопочным выключателям, дающим замыкание на +12В при открывании дверей.
Черный провод - подключите к кнопочным выключателям, дающим замыкание на корпус при открывании багажника и капота.
Желто-синий провод - отрицательный выход управления стеклоподъемниками, подключите к электронным модулям управления стеклоподъемниками и люком. Тип выхода "открытый коллектор". Максимальный ток нагрузки не более 300мА. Сигнал на этом выходе появляется одновременно с сигналом запирания замков дверей, поэтому он может использоваться для управления заводскими системами закрывания "комфорт", например в автомобилях Mercedes. Длительность сигнала 20 сек. или 1 сек. устанавливается DIP-переключателем №2.
Сигнализация Clipper 810 позволяет остановить закрывание стекол при включении режима охраны в случае, если Вы хотите оставить окна приоткрытыми для проветривания. При этом сигнал на желто-синем проводе прерывается по команде с брелка. Следует иметь ввиду, что для осуществления этой функции необходимо использовать модуль стеклоподъемников с потенциальным управлением, например Mister X 72. Если будет ипользоваться модуль с импульсным управлением, например SPAL MAV3, стекла в любом случае будут закрываться полностью.
Серо-красный провод - отрицательный выход для подключения дополнительных устройств управляемых по второму каналу. Тип выхода "открытый коллектор". Максимальный ток нагрузки 100мА. Этот выход может использоваться, например, для автоматического открывания багажника. При подключении нагрузки с током потребления более 100 мА, обязательно включение дополнительного реле.
Серые провода - используйте для блокировки двигателя от запуска. Разорвите одну из штатных цепей запуска двигателя между замком зажигания и катушкой, электронным зажиганием, бензонасосом, электроклапаном (для дизеля), в зависимости от типа автомобиля. В разрыв цепи подключите серые провода. Допустимый ток 15 А. В данной цепи для блокировки использовано реле с нормально-разомкнутыми контактами, расположенное в центральном блоке.
Серо-коричневые провода - используйте для блокировки второй цепи запуска двигателя. Разорвите цепь между замком зажигания и реле стартера. В разрыв цепи подключите серо-коричневые провода. Допустимый ток 15 А. В данной цепи для блокировки использовано реле с нормально-замкнутыми контактами, расположенное в центральном блоке.
После проводки кабеля к сирене смонтируйте его разъем так, чтобы он соединял одноименные провода сирены и блока.
6 контактный разъем (подключаемый к сирене):
красно-черный - вход питания сирены +12В;
бело-черный - восстановление цепи блокировки двигателя по серым проводам;
коричневый - корпус;
синий - выход питания +12В на центральный блок;
белый - вход управления включением сигналов тревоги;
оранжевый - вход сигналов подтверждения (включения/выключения режима охраны и других режимов).
Для подключения универсальной сирены или клаксона автомобиля, а также пейджера используйте бело-голубой провод. Максимальный ток нагрузки 3 А. Тип выхода "открытый сток". Сигнал (потенциал корпуса) на этом выходе появляется в режиме тревоги и в режиме "паника". С помощью программирования тип сигнала может быть установлен постоянным или прерывистым (функция №10).
Кроме того, на этом выходе могут быть запрограммированы сигналы подтверждения включения/выключения режима охраны (функция №7). При подключении к клаксону автомобиля обязательно использование дополнительного реле. При подключении к этому выходу пейджера также рекомендуется использовать дополнительное реле, для уменьшения влияния мощных радиопомех от передатчика пейджера на сигнализацию.
Датчик удара Clipper Dual Zone подключается к центральному блоку непосредственно, с помощью кабеля входящего в комплект сигнализации. Кроме того, допускается подключение к данной сигнализации дополнительных двухуровневых датчиков любого типа, имеющих раздельные выходы 1-го и 2-го уровня. Возможно подключение обычных одноуровневых датчиков раздельно к каждому входу. Датчики подключаются к 4-х контактному разъему ХЗ центрального блока параллельно штатному датчику Clipper Dual Zone.
Подача питания (+12В) на датчики осуществляется только в режиме охраны и в течение 20 секунд после выключения режима охраны для тестирования. Минус питания (корпус) подключен постоянно. Для нормальной работы с сигнализацией подключаемый датчик должен обеспечивать на своем выходе при срабатывании потенциал корпуса длительностью не менее 20 мс.
Проверьте состояние функции 11 для получения 1-секундного цикла тревоги при срабатывании 1-го уровня датчика. См.раздел "Программирование функций сигнализации".
Сигнализация Clipper 810 имеет встроенный модуль управления центральным замком. Силовые цепи и входы управления модуля выведены на 8-штырьковый разъем. Ниже приведены варианты схем подключения к различным системам запирания.





Необходимая длительность управляющих импульсов может быть установлена с помощью DIP-переключателей, расположенных в центральном блоке.
DIP 1 - не используется;
DIP 2 - установка длительности импульса на желто-синем проводе
ON - импульс при включении охраны 1 сек, импульс при выключении охраны 1 сек
OFF - импульс только при включении охраны 20 сек;
DIP 3, DIP 4 - установка длительности импульса управления центральным замком.
Длительность сигналов при различных комбинациях положений переключателей приведена ниже.
|
|
||||||||||||||||||||||||||||||||||
|
|
Внимание! После изменения положения DIP-переключателей необходимо перевключить питание центрального блока, выключив и вновь включив сигнализацию сервисным ключом сирены. Если питание не будет перевключено, то в памяти сигнализации сохранится длительность импульса соответствующая предыдущему положению DIP-переключателя.
В течение приблизительно 20 секунд после выключения режима охраны можно бесшумно проконтролировать срабатывание датчика удара Clipper Dual Zone Sensor, а также дополнительных датчиков подключенных параллельно ему к 4-контактному разъему ХЗ центрального блока. При срабатывании датчиков кратковременно зажигается светодиодный индикатор сигнализации.
Для регулировки чувствительности датчика удара Clipper Dual Zone Sensor используйте регуляторы, расположенные на корпусе датчика. Настройка датчика описана в инструкции по установке "Двухуровневый датчик удара Clipper Dual Zone Sensor".
Ряд функций и параметров работы сигнализации может быть изменен путем программирования, Изменение производится без необходимости доступа к центральному блоку сигнализации. Перечень функций приведен в таблице.
Для программирования необходимо:
Через несколько секунд светодиод погаснет и вспыхнет 1 раз, показывая номер выбранной функции №1 (графа 2 таблицы на стр.12). После этого светодиод либо загорится постоянным светом, либо останется погасшим, показывая, какое состояние функции включено (графы 3 и 4 таблицы).
Для выбора следующей функции необходимо:
Все остальные функции программируются аналогичным образом в последовательности, указанной в таблице программируемых функций.
Выбор нужной функции может быть произведен только последовательно, начиная с функции №1. Для быстрого перехода к требуемой функции можно включать и выключать зажигание в момент быстрого мигания светодиода, не дожидаясь индикации номера выбранной функции и ее состояния.
Выход из режима программирования происходит автоматически, если после последнего действия (включения зажигания или нажатия кнопки брелка) прошло более 15 секунд, или при выключении зажигания и закрывании двери.
| Функция | Количество вспышек светодиода | Состояние светодиода | |
|---|---|---|---|
| горит | не горит | ||
| Режим иммобилизатора | 1 | Есть | Нет |
| Автоматический возврат в режим охраны | 2 | Есть | Нет |
| Звуковые подтверждающие сигналы | 3 | Есть | Нет |
| Автоматическое включение режима охраны | 4 | Есть | Нет |
| Режим "антиограбления" | 5 | Есть | Нет |
| Закрывание замков дверей при автоматическом включении режима охраны | 6 | Есть | Нет |
| Звуковые подтверждающие сигналы на выходе к дополнительной сирене/клаксону | 7 | Есть | Нет |
| Автоматическое управление центральным замком от ключа зажигания | 8 | Есть | Нет |
| Автоматическая подсветка салона | 9 | Есть | Нет |
| Вид сигнала на выходе для подключения дополнительной сирены/клаксона | 10 | Прерыв. | Постоян. |
| Вид сигнала тревоги при срабатывании штатного датчика удара или дополнительного датчика по предупреждающему уровню | 11 | Короткий сигнал | Полный цикл тревоги |
| Количество циклов тревоги при наличии постоянно сработавшего датчика сигнализации | 12 | 6 циклов | 1 цикл |
Заводская предустановка значений, функций отмечена в таблице жёлтыми ячейками
27.03.1999